繁体
English
加入收藏
导航
首页
首 页
领导
之窗
政府
信息公开
皖事
通办
互动
交流
走进
淮南
政府
数据
政务
新媒体
站群
本站
您的位置:
首页
>
信息公开
> 中国民主同盟淮南市委员会
>
财政预算决算
>
“三公”经费
索
引
号:
4973004/202102-00002
信息分类:
“三公”经费
内容分类:
综合政务,其他,PDF,中文,财政预决算
发布日期:
2021-02-05 15:17
发布机构:
中国民主同盟淮南市委员会
成文日期:
2021-02-05
生效时间:
2021-02-05
废止时间:
名
称:
中国民主同盟淮南市委员会2021年“三公”经费预算情况及说明
点
击
量:
文
号:
关
键
词:
“三公”经费 预算
索
引
号:
4973004/202102-00002
信息分类:
“三公”经费
内容分类:
综合政务,其他,PDF,中文,财政预决算
发布日期:
2021-02-05 15:17
发布机构:
中国民主同盟淮南市委员会
成文日期:
2021-02-05
生效时间:
2021-02-05
有
效
性:
名
称:
中国民主同盟淮南市委员会2021年“三公”经费预算情况及说明
点
击
量:
文
号:
关
键
词:
“三公”经费 预算
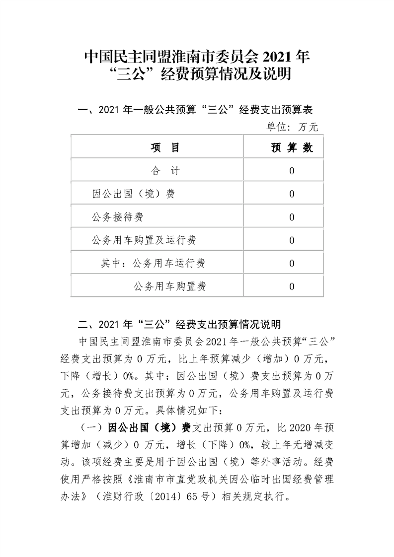
中国民主同盟淮南市委员会2021年“三公”经费预算情况及说明
发布时间:2021-02-05 15:17
信息来源:中国民主同盟淮南市委员会
文字大小:[
大
中
小
]
背景色:
为进一步了解掌握社会公众对政策执行效果的反馈与评价,请您对该政策的制定及执行提出宝贵的意见或建议。我们将及时收集并分析,共同助力政策不断完善。
姓 名:
联系方式:
*
内 容:
*
验 证 码:
打印本页