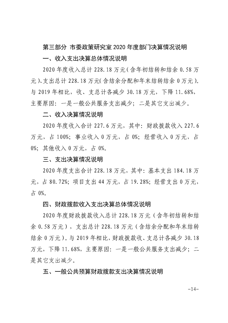
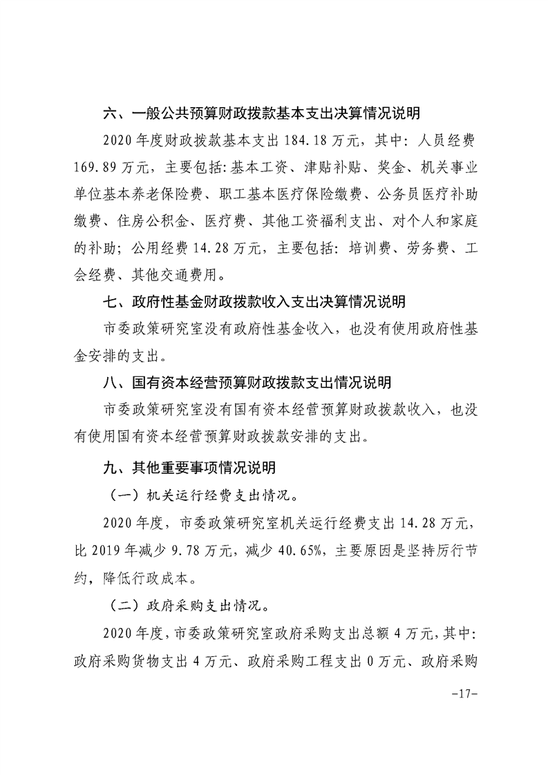
繁体
English
加入收藏
导航
首页
首 页
领导
之窗
政府
信息公开
皖事
通办
互动
交流
走进
淮南
政府
数据
政务
新媒体
站群
本站
您的位置:
首页
>
信息公开
> 市委政研室
>
财政预算决算
>
财政决算
索
引
号:
/202108-00001
信息分类:
财政决算
内容分类:
财政、金融、审计、统计,青少年,公民,PDF,中文,公示,财政预决算
发布日期:
2021-08-03 16:42
发布机构:
市委政研室
成文日期:
生效时间:
废止时间:
名
称:
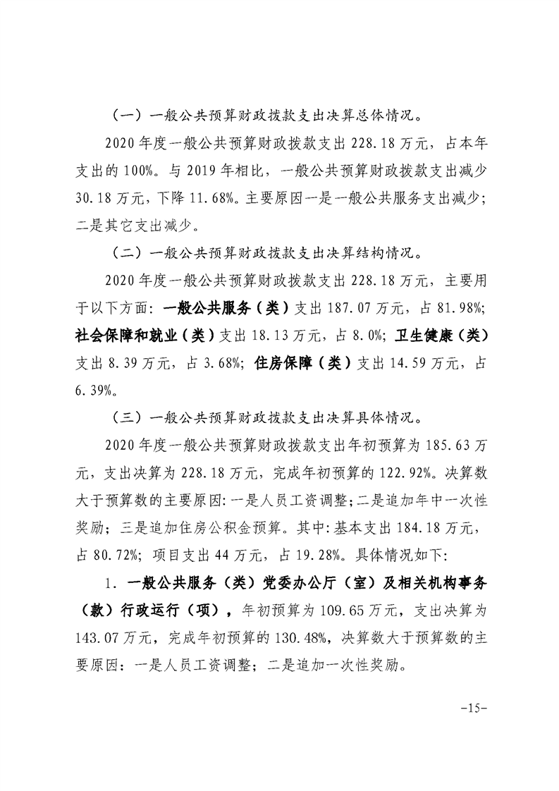
市委政策研究室2020年度部门决算
点
击
量:
文
号:
关
键
词:
索
引
号:
/202108-00001
信息分类:
财政决算
内容分类:
财政、金融、审计、统计,青少年,公民,PDF,中文,公示,财政预决算
发布日期:
2021-08-03 16:42
发布机构:
市委政研室
成文日期:
生效时间:
有
效
性:
名
称:
市委政策研究室2020年度部门决算
点
击
量:
文
号:
关
键
词:
市委政策研究室2020年度部门决算
发布时间:2021-08-03 16:42
信息来源:市委政研室
文字大小:[
大
中
小
]
背景色:
为进一步了解掌握社会公众对政策执行效果的反馈与评价,请您对该政策的制定及执行提出宝贵的意见或建议。我们将及时收集并分析,共同助力政策不断完善。
姓 名:
联系方式:
*
内 容:
*
验 证 码:
打印本页