安徽中石油昆仑淮矿燃气有限公司销户服务项目办事指南
办理事项:
燃气用户的销户申请服务办理。
办理条件:
现有燃气用户有销户需求的用户。
办结时限:
燃气用户提供的材料符合要求,营业厅受理用户申请后,在7个工作日内办理完结。
申请材料:
需提供:燃气表指数照片、房产证及复印件、户主身份证及复印件。
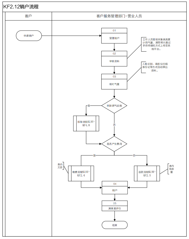
办理流程:

办理时间、地点:
【谢家集区】蔡新路营业厅:谢家集区十润湖西路与蔡新南路交叉口西100米
联系电话:0554-2213211
营业时间:上午8:00~12:00 下午13:30~17:00
【潘集区】
长江路营业厅:潘集区长江路与天柱山路交叉口向东200米
联系电话:0554-2213258
营业时间:上午8:00~12:00 下午13:30~17:00
谢家集区政务中心、八公山区政务中心、潘集区政务中心均设有业务窗口,营业时间请以各地政务中心通知为准。
联系方式:
客服热线:956100

